摘要:本研究调查了美国排名前50的大学针对生成式人工智能(GenAI)在学术和行政管理中的应用的指导原则。我们采用混合式研究方法,包括话题建模、情感分析和质性主题分析,全面分析这些高校应对GenAI的措施。话题建模归纳了四个核心话题:GenAI在学习和考核中的应用、GenAI在视觉和多模态媒体中的应用、GenAI的安全和伦理考量以及GenAI与学术诚信。情感分析发现,这些不同类型的高校对GenAI持非常积极的态度,但是面向教师和面向学生的指导原则存在显著差异。质性主题分析印证了上述分析结果并进一步显示94%的高校教师的指导原则强调必须因课程而异制定相应政策并清楚告知学生。主题分析还发现学术诚信和隐私担忧是反复出现的主题,这点与话题建模的“安全和伦理考量”一致。研究结果表明高等教育领域应迅速出台GenAI的应用指导原则,同时强调必须根据不同对象灵活制定相应政策以应对这种技术所带来的机会和挑战。
关键词:学术诚信;人工智能;ChatGPT;生成式人工智能;高等教育;机构指导原则;政策
一、引言
自从ChatGPT公开发布以来,生成式人工智能(generative artificial intelligence,GenAI)在各领域(包括高等教育)得到了越来越广泛的应用(Ghimire & Edwards, 2024)。刚开始高校对ChatGPT的反应喜忧参半,有禁止使用GenAI工具的,也有持完全开放态度,允许在教与学中使用这些工具的(McDonald, Johri, Ali, & Hingle, 2025)。
禁止使用GenAI的政策后来被批评为不具可持续性和不利于培养未来所要求的具备AI素养的公民(Chan, 2023; Lodge, Thompson, & Corrin, 2023; Rudolph, Tan, & Tan, 2023; Sullivan, Kelly, & McLaughlan, 2023)。的确,使用这些工具的师生越来越多,因此禁止使用似乎不是解决其所造成的问题的可行办法。据英国《泰晤士报》报道,英国剑桥大学几乎有一半学生承认在学习中使用了ChatGPT(Sleator, 2023)。同样的,据美国《福布斯》杂志报道,美国20%的大学生承认使用AI完成作业(Nietzel, 2023)。鉴于高校学生如此迅速地接受GenAI工具,更加迫切需要世界各地的高校制定应用GenAI工具的相关指导原则和政策(Moorhouse, Yeo, & Wan, 2023)。
虽然近来开始出现一些围绕高等教育GenAI应用政策的研究,但是本研究对这个日新月异的领域有几个方面的独特贡献。首先,我们聚焦美国排名前50的大学,全面研究它们应对GenAI的措施。第二,我们采用话题建模(topic modeling)、情感分析(sentiment analysis)和质性主题分析(qualitative the matic analysis)这种混合式研究方法,与其他研究相比,更能结合具体情况、从多个方面解读这些指导原则。第三,我们分别分析了针对不同利益相关者的指导原则,包括面向教师、全体员工、学生、科研人员以及教辅和行政管理人员的指导原则,因此能够全面呈现高校不同角色应对GenAI的措施。再者,我们采用自然语言处理技术分析GenAI指导原则,这是一种方法严谨的研究,因此能够进一步促进本领域的严谨研究。
本研究旨在分析美国排名前50的大学有关GenAI在学术和行政管理工作中的应用的指导原则。通过全面详细分析它们针对多种利益相关者的不同指导原则和政策,为正在应对GenAI给高等教育带来的机会和挑战的决策者、管理层和教育工作者提供有益的启示。
二、文献回顾
(一)GenAI的潜在好处和隐患
GenAI可能在很大程度上变革高等教育实践(Yan et al., 2024)。文献显示GenAI能够促进个性化和自适应学习,提供个性化指导和支持,方便即时反馈以及促进交流和协作(Cotton, Cotton, & Shipway,2023; Hwang & Chen, 2023; Yan, Martinez-Maldonado,& Gašević, 2024)。GenAI在教与学过程中能够发挥各种作用。例如:联合国教科文组织列举了ChatGPT可能用于增强教与学的10大作用和例子(UNESCO,2023),包括“苏格拉底式”的对手、协作学习指导者、身边的指导者、私人辅导教师和学习搭档等。同样的,有研究者归纳了GenAI的六种教育角色:教师/辅导教师、学生/受辅导者、陪学者/学习伙伴、学科领域专家、行政管理者和学习工具(Hwang & Chen,2023)。但是,只有使用得当,GenAI才能发挥这些作用(McDonald et al., 2025)。
对GenAI应用于高等教育的主要担心是学术诚信和学术欺诈问题(Chan, 2023; Cotton et al., 2023;Moorhouse et al., 2023; Rudolph et al., 2023; Sullivan,Kelly, & McLaughlan, 2023),担心学生在完成作业或考试时使用AI生成的内容作弊或剽窃。ChatGPT的公开发布很快就引发了检测AI内容的工具的开发,如ZeroGPT、GPTZero和Winston AI等。然而,很多研究者质疑这些工具的准确性,普遍认为检测工具目前仍然不可靠(Dalalah & Dalalah, 2023; Kohnke et al., 2023;Lodge et al., 2023; McDonald et al., 2025; Moorehouse et al.,2023)。科恩克等指出,检测工具的使用可能演变成为一场猫捉老鼠的游戏,GenAI开发者和检测工具开发者都在想方设法领先对手,因此无法保证使用者能够享受到可靠的检测服务(Kohnke et al., 2023)。
除了学术诚信和学术欺诈问题外,学生可能过度依赖GenAI,因此可能影响他们掌握写作技能和批判性思维技能(Chan & Lee, 2023; Darvishi et al.,2023)。此外,人们还担心并非人人都能够用得上GenAI工具以及学生隐私和数据安全、AI算法的偏见和AI生成的假信息泛滥等问题(Ghimire & Edwards,2024; Luo, 2024; Rudolph et al., 2023; Sullivan et al., 2023;UNESCO, 2023; Yan et al., 2024)。
(二)机构出台指导原则和政策的必要性
GenAI工具的日益广泛应用已经对全球高校的考核实践产生了破坏性影响,这给高校带来了巨大压力,因此必须出台相应的政策和指导原则(Luo,2024; Rudolph et al., 2023; Sullivan et al., 2023)。例如:鲁道夫等提出高校应该“制定语言模型在教与学中应用的政策和清晰、易懂的指导原则,这些指导原则应该包括如何恰当使用这些工具以及作弊的后果”(Rudolph et al.,2023, p. 356)。
许多与AI相关的指导原则是在ChatGPT发布之前出台的,大多数是通用性的,不是专门针对GenAI给高等教育带来的问题和挑战的(Nguyen et al., 2023;Schiff, 2022)。有研究发现绝大多数高校缺乏专门聚焦以符合伦理的方式使用GenAI的指导原则,现有政策经常忽视诸如学生隐私这些重要问题(Ghimire & Edwards, 2024)。很多国际组织,如联合国教科文组织(UNESCO, 2023)和经合组织(OECD, 2023)已经出台了GenAI的教育应用指导原则。但是,它们主要针对宏观的问题(如国家层面的监管、数字贫困等),不是高等教育面临的具体问题(Luo, 2024)。
高校必须出台GenAI与高等教育有效融合的政策(Jin, Yan, Echeverria, Gašević, & Martinez-Maldonado,2025; Moorhouse et al., 2023)。缺乏清晰的指导原则和政策导致高校更难以有效应对GenAI带来的挑战(Luo, 2024)。此外,如果指导原则不够清晰,师生可能很难从中获得指导自己教与学实践的建议(Kohnke et al., 2023; Moorhouse et al., 2023)。
(三)GenAI应用于高等教育的指导原则和政策
自从ChatGPT等工具出现以来,各地高校一直在制定教学、学习和考核中如何使用它们的指导原则和政策(Chan, 2023)。有学者已经对这方面的工作进行了研究。例如:穆尔豪斯等调查了世界排名前50的高校如何针对GenAI制定或修改它们的考核指导原则(Moorhouse et al., 2023)。他们的研究结果显示这些高校的考核指导原则涵盖了三项主要内容:学术诚信、考核设计和向学生说明相关要求。但是,面向社会公开其考核指导原则的高校不足一半。总体看,研究结果显示高校对在考核中使用GenAI工具持欢迎的态度。罗的研究也是聚焦GenAI在高校考核中应用的政策(Luo, 2024)。这项研究专门分析了2024年QS世界大学排名榜前20的大学的考核政策中所包含的与GenAI相关的问题,发现学生使用GenAI被视为对学生作业原创性构成威胁,而且学生作业的原创性主要涉及剽窃或学术不端行为。
麦克唐纳等分析了116所美国R1(高水平I类研究型)大学出台的文件,研究它们针对不同利益相关者提供了哪些与GenAI相关的建议和指导(McDonald et al., 2025)。研究发现,其中60%以上的大学鼓励使用GenAI,大约40%的大学提供课堂教学中使用GenAI工具的详细指导。此外,56%的大学提供了教学大纲样本,50%的大学提供了GenAI活动的样本,帮助教师把GenAI融合到课堂教学中。这些大学建议要对教学方法进行持续改革,因此向教师提供指导可能是一项艰巨的任务。另有一项研究采用创新扩散理论研究GenAI创新的特点以及大学指导原则中提出的交流渠道和角色与责任(Jin et al., 2025),研究发现大学对GenAI的应用采取谨慎而又积极主动的态度,并指出必须制定有效的沟通策略以促进利益相关各方更加广泛的参与。该研究还建议必须明确教师、学生和行政管理人员各自的角色和责任,这是GenAI与教育成功融合的关键。
(四)本研究的目的
本研究旨在分析美国排名前50的高校有关GenAI在学术和行政管理工作中应用的指导原则。已有的研究经常聚焦考核或针对教师的指导原则,本研究则包括面向所有利益相关者(教师、全体员工、学生、科研人员、教辅和行政管理人员)的指导原则。具体研究问题如下。
①美国排名前50的大学的GenAI指导原则包含哪些最常见的话题?
②这些大学的GenAI指导原则所表达的情感是如何因大学的特点和面向对象不同而有所差异的?
③这些大学面向不同利益相关者(教师、全体员工、学生、科研人员、教辅和行政管理人员)的指导原则分别涉及哪些具体的主题?
三、研究方法

如图1所示,本研究包括四个步骤:数据收集、话题建模、情感分析和质性主题分析。
(一)数据收集
我们制定了系统收集目标大学的GenAI指导原则的方案。入选的大学必须是2024年泰晤士高等教育世界大学排名榜上美国大学中排名前50的高校(https://www.timeshighereducation.com/student/best-universities/best-universities-united-states)(见表1)。

我们访问这些大学的官网,以“generative AIguidelines”“generative AI guidance”“generative AI policy”“ChatGPT guidelines”“ChatGPT guidance”“ChatGPT policy”等关键词进行检索。入选的文件必须是:面向全校的指导原则和政策、面向公众开放和所使用的语言是英语。
有214份文件符合入选条件。这些文件包含9475个句子和235118个单词,每份平均44.06个句子和1093.57个单词。我们对这些语料进行词频(Term Frequency,TF)和词频-逆文件频率(Term Frequency-Inverse Document Frequency,TF-IDF)分析,计算每份文件所包含的词汇的频率(TF)并评估它们对入选文件中的某一份文件的重要程度(IDF),据此确定最常出现的词汇和对特定文件特别重要的词汇,初步了解高校GenAI指导原则和政策所关注的问题。
(二)话题建模
我们采用特征提取和优化的隐式狄利克雷分布(LDA)方法归纳主要话题。这一步骤主要是为了删除非必要的字符和对文本格式进行标准化处理以彻底清洗文件。此外,采用诸如字符转为小写、提取词干和词形还原等归一化技术把单词简化为基本形式和词典词条形式。为了能够发现重要的模式,我们删除了可能产生语言噪音而影响数据质量的停用词(stop words)。通过分词化(tokenization)把文本分解为离散的分析单元,便于结构化呈现数据。这一步骤对于按照适合LDA分析的方法组织数据非常重要,比使用TF或TF-IDF发现最常见词汇或最有意义的词汇更进了一步,其目的是借助LDA的能力归纳隐含于语料中的话题。紧接着我们将确定话题结构,结合统计验证和领域知识确定话题的理想数目。
(三)情感分析
情感分析旨在发现情感趋势和情感分析与话题之间的关系。我们使用自然语言处理工具包(Natural Language Toolkit)的情感强度分析器(Sentiment Intensity Analyzer)计算情感分数。这种分析器是VADER基于词典和规则的情感分析工具的一部分,专门用于分析社交媒体上的情感,但是也可以对其进行改造,用于有效分析学术文本。情感强度分析器计算出一个复合分数,即一个文本的整体情感,从-1(表示非常消极的情感)到+1(表示非常积极的情感)。通过这些分数比较入选文件在情感表达中的不同。分析结果为了解每份文件对GenAI应用的主要情感提供很有价值的依据。此外,还计算各大学中这些情感分数的平均分,了解不同类型大学的规律和趋势。
(四)质性主题分析
完成LDA分析之后,必须进一步结合具体情况分析这些文件,以便更加深入地解读它们。在初步审查入选文件之后,我们决定按照文件所面向的对象(教师、全体员工、学生、科研人员、教辅和行政管理人员)对它们进行分类与分析。主题分析旨在对文件进行编码并归纳涌现的主题(Miles , Huberman ,& Saldana, 2014)。为了提高信度,两位研究者分别各自对各类指导原则进行编码,然后比较并讨论编码结果,以达成一致意见。
四、研究结果
表2呈现了214份文件的基本情况。在预处理之后,我们提取了135118个单词并计算它们的TF和TFIDF值(见表3)。


TF分析显示“AI”(TF=4945)和“tool”(工具)(TF=2609)是最常出现的词汇,紧随它们之后的是“generative”(生成式)(TF=2071)和“ChatGPT”(TF=1037)。TF-IDF分析显示“AI”(TF-IDF=49.004809)和“tool”(TFIDF=26.548032)不但是常用词汇而且对理解文件的中心内容至关重要。它们的TF-IDF值很高,说明它们在文件中的重要性。同样的,“generative”(TF-IDF=24.520669)和“ChatGPT”(TFIDF=11.984026)等高分值的词汇也说明这些文件主要是针对GenAI和AI的具体用途的。
分析还发现了其他主要的词汇,如“academic”(学术的)(TF-IDF=10.393287)和“assignment”(作业)(TF-IDF=10.110615),说明这些文件主要是针对教育和科研活动的。“instructor”(教师)(TF-IDF=8.876741)、“research”(科研) (TF-IDF=7.844217)和“integrity”(诚信)(TF-IDF=6.185632)则有助于增进我们对文件所涉及的学术问题的理解,表示它们主要是涉及教学方法、科研活动和伦理考量等问题。
(一)研究问题1的结果分析
对于研究问题1:美国排名前50的大学的GenAI指导原则包含哪些最常见的话题?根据一致性得分,我们发现了四个潜在话题(见图2)。一致性得分对评估话题质量非常重要,得分高说明某一个话题的词汇之间存在很强的语义关联,有助于我们的解读(Liu, Du, Sun, & Jiang, 2020; Syed & Spruit, 2017)。

话题间的距离图(见图3a)利用多维尺度分析直观呈现所发现的话题之间的关系。话题(圆圈)越接近说明它们之间的关联程度越高。

话题1是图3的最大圆圈,说明它是最重要的主题,占30%的分析单元(token),紧随其后的是话题2和3,分别占28.8%和21.2%,说明它们也是非常重要的话题,但重要程度不及话题1。相比之下,话题4占20%的分析单元,说明其重要性略低于其他话题。图3b列出了最重要的10个词,表4是LDA的分析结果,呈现各话题最具代表性的词汇。

话题1的中心是把GenAI工具融合到学习环境和考核实践中。“assignment”(作业)和“prompt”(提示词)是高概率词汇,说明强调使用GenAI工具完成学习任务和作业。“learning”(学习)、“llm”(大语言模型)和“assessment”(考核)等词汇强调GenAI有助于提升学习过程和完成考核任务方面的效率。“class”(班级)和“design”(设计)则说明需要考虑如何把GenAI融入课堂环境和课程设计中。“link”(连接)和“high”(高)说明GenAI用于连接教育内容和可能提高学术水平。“article”(文章)反映GenAI在高等教育知识传播和科研活动中的作用。
话题2围绕GenAI在可视化、交互式和多模态媒体中的应用。“image”(图像)和“prompt”(显示)主要涉及GenAI在处理图像和生成提示词方面的能力。“search”(搜索)、“google”(谷歌)和“microsoft”(微软)突出GenAI与主要技术平台和搜索引擎的融合。“free”(免费)和“chatbot”(聊天机器人)说明GenAI工具的可及性和会话特点。“source”(来源)指GenAI所使用的数据和信息的来源,而“code”(编码)则涉及GenAI应用程序的编程和开发。话题2主要反映GenAI在文本以外的应用,包括提升视觉媒体、交互体验和多模态内容的质量。
话题3是与GenAI应用有关的安全和伦理考量问题。“service”(服务)和“security”(安全)强调提供安全的GenAI服务。“guidance”(指导)和“privacy”(隐私)强调必须出台清晰的指导原则和保护个人信息。“human”(人)和“risk”(风险)则指与GenAI相关的人的因素和潜在风险。“copyright”(版权)和“community”(社区)显示事关知识产权和GenAI对社区的影响。“responsible”(负责任的)和“ensure”(确保)则强调负责任地使用GenAI的重要性和必须采取措施确保符合伦理标准。
话题4突出GenAI在维护学术诚信方面的作用。“assignment”(作业)和“syllabus”(大纲)是高频词汇,说明GenAI对课程作业和大纲的重大影响。“statement”(声明)和“class”(班级)反映事关学术事务的声明和课堂设置要包括GenAI指导原则。“writing”(写作)和“violation”(违反)显示GenAI对写作实践的影响和可能违反相关政策规定。“expectation”(期望)和“code”(守则)指的是应用于学习环境的标准和伦理守则。“submit”(提交)和“permit”(允许)则显示与提交作业相关的程序和允许使用GenAI的情况。
(二)研究问题2的结果分析
对于研究问题2:这些大学的GenAI指导原则所表达的情感是如何因大学的特点和面向对象的不同而有所差异的?我们对入选文件的各个变量进行情感分析,包括机构类型、规模、文件目的、针对的具体工具和面向的对象。由表5可知,私立(mean=0.945355)和公立大学(mean=0.963464)的平均情感分数都非常高,表明各种类型的大学对GenAI普遍持肯定的态度。为了检验它们的情感分数是否有显著差异,首先进行正态性检验,得出0.2202(p= 0.0000)的统计值,表明非正态分布。接着又进行曼–惠特尼U检验(Mann-Whitney U test),得出5664.5000(p= 0.9664)的统计值。这些结果表明私立和公立大学之间的情感分数没有显著差异。
从大学规模看,规模小的大学录得最高的情感平均分(mean = 0 . 975273),其次是中等规模(mean = 0.961407),然后才是大型大学(mean=0.952171)。这一趋势说明规模小的大学对应用GenAI技术持更加乐观的态度,而且可能态度更加灵活,中等规模大学和大型大学也展现出非常积极的情感,反映各种规模的大学普遍支持GenAI。正态性检验结果0.2202(p=0.0000),表明这是非正态分布,而克鲁斯卡尔-沃里斯检验(Kruskal-Wallis test)得出1.9726(p=0.3730)的统计值,表明不同规模的大学之间的情感分数没有统计学意义上的显著差异。

从文件面向的对象的维度看,情感分数有差别。面向行政管理人员的文件平均情感分数最高(mean=0.996750),表明行政管理人员对GenAI持非常积极和支持的态度。面向教师的文件的情感分数也很高(mean=0.976451),反映机构鼓励教师把GenAI融合到教学实践中。相比之下,面向科研人员(mean=0.898900)和面向学生(mean=0.910272)的文件的平均情感分数较低,表明机构对这两类人使用GenAI持谨慎和监管的态度,尤其是需要面对科研人员和学生使用GenAI工具可能带来的风险和令人担忧的问题。正态性检验的结果是0.2202(p=0.0000),表明这是非正态分布。克鲁斯卡尔-沃里斯检验的结果是22.7987(p=0.0004),表明面向不同对象的文件之间的情感分数存在统计学意义上的显著差异。用事后邓肯检验进行分析,显示面向教师与面向学生的文件之间存在显著差异(p=0.000460)。其他成对比较(如行政管理人员与全体员工、教师与科研人员以及教辅与学生)没有得出显著差异的结果,p值均大于0.05。
有趣的是,针对GenAI的文件(mean=0.956236)比针对ChatGPT的文件(mean=0.938700)的情感分数更高,说明GenAI作为一个概括性概念要比作为具体应用的ChatGPT更被看好。正态性检验录得0.2202(p=0.0000)的统计值,表明这是非正态分布。曼-惠特尼U检验得出1670.5000(p=0.0929)的统计值。由这些结果所分析出的这些趋势虽不是结论性的,但会进一步发展,因此值得对它们做进一步研究。
(三)研究问题3的结果分析
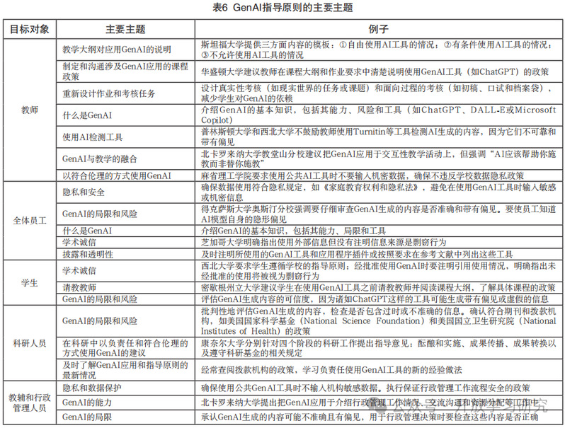
针对研究问题3:这些大学面向不同利益相关者(教师、全体员工、学生、科研人员、教辅和行政管理人员)的指导原则分别涉及哪些具体的主题?表6呈现了面向不同对象的文件的主要主题。
1.面向教师的指导原则:7个主要主题
研究对象全美排名前50的大学中有47所向教师提供了使用GenAI的指导原则,主要涉及7个主题。

主题1:教学大纲对应用GenAI的说明。56%的大学指导教师如何在教学大纲中说明GenAI的应用。例如:斯坦福大学提供包含三方面内容的模板。芝加哥大学也提供了包含四个方面内容的样例:①严禁使用;②事先获得许可时可以使用;③可以使用但必须恰当注明来源;④无需注明来源,自由使用。
主题2:制定和沟通涉及GenAI应用的课程政策。54%的大学建议教师制定与GenAI相关的政策并向学生说明这些政策,强调要清楚地说明何种情况下可以或不可以使用GenAI,因为许多学生在使用AI工具时没有得到教师的清晰指导。例如:华盛顿大学建议教师“制定针对你的课程使用AI工具(如ChatGPT)的政策并在教学大纲和(或)作业提示中向学生说明并讲解如何处理学生提交AI生成的作业”。亚利桑那大学则指出,“许多学生在探索使用AI工具,但有些学生并没有意识到自己在使用这些工具。他们使用AI工具检查拼写、编码、做数学、引用文献和网上购物。有些学生从来没有听说过ChatGPT,但有些学生则已经开始创建AI应用程序或通过AI驱动的内容挣钱……因学生的经验不同,相关的指导原则也可能因人而异。(教师)应多花时间向学生清楚地说明在你的课程中对AI的使用范围的要求并明确为什么会提出这样的要求。”
主题3:重新设计作业和考核任务。48%的大学建议教师重新设计课程作业和考核任务,尤其是要设计适合AI时代的真实性考核(如现实世界的任务、课题等)、面向过程的考核(如低风险的写作、初稿、报告、口试、档案袋)和应用高阶思维的作业等。此外,这些文件还涉及AI素养和如何引用GenAI。
主题4:什么是GenAI。42%的大学向教师介绍了GenAI的基本知识,包括定义和相关概念、其能力和局限、对高等教育的影响和GenAI工具。
主题5:使用AI检测工具。38%的大学针对目前AI检测工具的局限(如不可靠、有偏见)提出不建议使用这些检测工具。一些大学甚至决定关停Turnitin系统。例如:普林斯顿大学指出,“我们相信检测和监控工具不是发现或阻止使用GenAI的有效途径。它们不可靠而且似乎带有偏见。我们不建议教师使用这些工具。”西北大学则决定停用Turnitin,“教师可能熟悉西北大学使用的反剽窃软件Turnitin,该校从2023年4月到8月开始试用Turnitin的AI写作提示器,但是对此经过一系列相关的征求意见之后,西北大学决定停用Turnitin。我们不建议使用这款检测工具报告学术不端的可疑情况。”
主题6:GenAI与教学的融合。32%的大学向教师提供GenAI与教学融合的指导原则和建议。例如:北卡罗来纳大学教堂山分校的指导原则包括“AI应该帮助你施教而非替你施教”“你要对自己的教学材料负起100%的责任”“促进和鼓励批判性思维”“确保AI的使用具有包容性”。有些大学,如哥伦比亚大学则针对不同学科提供了相应的指导案例。
主题7:以符合伦理的方式使用GenAI。24%的大学强调数据隐私的重要性并提供以符合伦理的方式使用GenAI的指导。如麻省理工学院指出,“作为一条总原则,同时也是依照麻省理工学院《书面信息安全政策》(Written Information Security Policy)的要求,不应该在使用公共GenAI工具时输入机密或敏感的数据或内容,包括但不限于个人的名字、地址或电子邮件账户、身份识别码和具体的医疗、人力资源、财务记录以及控股公司的详细资料和任何不能面向公众提供的科研或机构的数据。”
2.面向全体员工的指导原则:5个主要主题
约70%的大学制定了面向全体员工(即没指明具体对象)的指导原则,主要涉及5个主题。
主题1:隐私和安全。50%的大学在指导原则中列举了隐私和安全的问题,特别强调保护个人和私密信息的重要性,并提供了数据保护的指导原则。例如:加利福尼亚大学伯克利分校强调个人的、机密的和专有的信息必须得到保护以符合《家庭教育权利和隐私法》(Family Educational Rights and Privacy Act)。
主题2:GenAI的局限和风险。38%的大学强调GenAI的局限和风险(如不准确的内容、幻觉、偏见等),鼓励员工要仔细审查和核对GenAI生成的内容,还提醒员工注意GenAI工具对可能存在的偏见和模式化成见的再次传播。如得克萨斯大学奥斯汀分校提醒其员工,“因为是人在训练GenAI,因此其生成的内容或明或暗包含原来的偏见,包括模式化成见。完全消除GenAI的偏见是不可能的,如同不可能消除现实世界的偏见一样,但是一些小建议便能够帮你在使用这些工具时提高警惕。你自己要了解隐形偏见的本质。要知道因为人类训练这些模型,所以它们会重复我们的偏见。因此要持怀疑的态度,做任何事情都要避免过度依赖这些模型。当你注意到AI生成的东西带有明显偏见或掺杂模式化成见时,要向该应用程序销售商进行报告。”
主题3:什么是GenAI。28%的大学在指导原则中提供了GenAI和相关术语的定义。除此之外,它们也介绍GenAI的基本情况,包括能力、局限和ChatGPT、Google Genimi、DALL-E、MIcrosoftCopilot和Zoom AI Companion等工具。
主题4:学术诚信。26%的大学的政策或指导原则中包含学术诚信的内容。例如:芝加哥大学明确指出使用外部信息但没有注明信息来源将被视为剽窃。
主题5:注明和透明性。22%的大学强调透明和注明的重要性,建议使用者说明他们如何使用AI工具以及使用了哪些工具。注明相关信息,恰当引用所使用的AI工具,以避免剽窃。例如:加州理工学院建议员工“使用GenAI时,要及时注明使用了哪些GenAI工具和应用程序插件或按照要求在参考文献中列出使用了哪些工具。这种透明的信息注明能确保他人知道何时使用了GenAI生成内容,从而减少对信息来源的误解,也有助于降低被指控为学术不端或剽窃的可能性。”
3.面向学生的指导原则:3个主要主题
42%的大学制定了面向学生的指导原则,涉及3个主要主题。
主题1:学术诚信。14所大学在面向学生的指导原则中包括了学术诚信政策和相关问题,如滥用AI的后果和如何引用GenAI的内容。例如:西北大学提醒学生“未经批准使用ChatGPT或其他GenAI工具将被视为《学术诚信:基本指南》(Academic Integrity:A Basic Guide)中提及的作弊和(或)剽窃行为。但是教师可能会允许有条件地使用GenAI工具进行头脑风暴活动和(或)要求恰当地引用和(或)根据具体情况允许使用这些工具”。宾夕法尼亚州立大学则告诉学生,“除非你的教师明确批准把GenAI作为一种学习工具使用(如归纳某个话题的内容),否则使用这些工具可能违反宾大的学术诚信政策,该政策禁止‘获取或使用未经批准或被禁止的材料、信息、工具、技术或学习辅助工具’。”除了学术诚信政策外,有几所大学还指导学生根据不同格式引用ChatGPT,如APA和MLA格式。
主题2:请教教师。12所大学在指导原则中建议学生在使用GenAI工具之前阅读课程大纲并请教教师。因为不同课程适用的政策不同,所以建议学生请教每一门课程的责任教师以了解课程政策,在教师的指导下使用GenAI工具学习或完成作业。华盛顿大学建议学生“阅读所选修的每门课程的课程大纲以便了解每位教师的特殊要求——这是作为学生的责任。如果你不能确定教师的要求,我们鼓励你在使用具体的资源完成作业之前请教教师。”密歇根州立大学则要求学生“在使用GenAI之前阅读并确认大纲和作业指导。很多教师对于如何在课程学习中恰当地使用GenAI提供了具体的指导。如果你不知道你的课程或科研活动是否可以使用GenAI,请把你的顾虑告诉教师或导师,请他们进行指导。要在作业截止日期之前弄清楚这些问题,不要在提交作业之后才请教教师。”
主题3:GenAI的局限和风险。9所大学在面向学生的指导原则中强调了解GenAI的局限和风险的重要性。因为GenAI模型生成的东西可能不准确、产生误导、带有偏见,甚至是虚构的,这些指导原则建议学生学会批判性地思考并仔细评估、核对和验证GenAI的相关内容。
4.面向科研人员的指导原则:3个主要主题
只有9所大学提供了面向科研人员的指导原则,涉及3个主要主题。
主题1:GenAI的局限和风险。其中,5所大学的指导原则阐述了GenAI的局限和风险,包括过时的、不准确的或虚构的信息,带有偏见和隐私风险,建议科研人员批判性地评估和求证GenAI生成的内容。
主题2:在科研中以负责任和符合伦理的方式使用GenAI的建议。5所大学的指导原则包含科研人员如何以负责任和符合伦理的方式使用GenAI的建议。其中还有大学提供了针对不同阶段的科研工作的指导原则。如康奈尔大学分别针对四个阶段的科研工作提出了建议。
主题3:及时了解GenAI应用和指导原则的最新情况。强调AI工具和指导原则一直在发展变化,建议科研人员及时了解新出现的工具并遵守学术期刊和拨款机构有关AI使用的具体规定。一些大学,包括密歇根州立大学和罗切斯特大学还介绍了美国国家科学基金和美国国立卫生研究院的相关政策。北卡罗来纳大学指出,“及时了解GenAI的相关发展是大家共同的责任。GenAI工具的技术能力和使用这些技术的相关规则和规范一直在发展变化,因此科研工作要求负责任的研究人员掌握AI技术和具体研究以及学术领域最佳实践的最新变化。全体科研人员都应该努力及时了解相关的新AI工具、研究情况和伦理指导原则,应该利用专业发展机会提升自己应用AI的技能。”
5.面向教辅和行政管理人员的指导原则:3个主要主题
7所大学制定了面向教辅和行政管理人员的指导原则,涉及3个主要主题。
主题1:隐私和数据保护。这7所大学都提到了隐私和数据保护方面的隐患和保护建议,他们建议使用者在使用GenAI工具时不要输入机密和敏感的信息。
主题2:GenAI的能力。6所大学列举了GenAI的能力,鼓励教辅和行政管理人员探索新技术。如北卡罗来纳大学阐述了GenAI工具如何被用于具体的行政管理工作中,包括汇报行政管理工作情况、交流沟通、数据分析和报告以及资源分配。
主题3:GenAI的局限。5所大学指出了GenAI的局限,主要集中在不准确性和带有偏见方面,也提到了其他方面的局限。
五、讨论与结论
本研究采用文本挖掘、情感分析和质性主题分析方法,调查了美国大学针对GenAI在高等教育中的应用而制定的新的指导原则和政策。先前的研究聚焦GenAI在考核活动中的应用(Luo, 2024; Moorhouse et al.,2023),本研究则分析面向包括教师、全体员工、学生、科研人员、教辅和行政管理人员等不同对象的GenAI应用指导原则。研究结果从几个方面揭示了目前高校如何利用GenAI带来的机遇及应对相关挑战。
话题建模归纳了四个核心话题:GenAI在学习和考核中的应用、GenAI在视觉和多模态媒体中的应用、GenAI的安全和伦理的考量以及GenAI与学术诚信,印证了阿迪古哲等(Adıgüzel, Kaya, & Cansu, 2023)和巴鲁恩等(Bahroun , Anane, Ahmed, & Zacca, 2023)的研究结果。这两项研究强调GenAI对变革教育的潜能。本研究最重要的话题涉及学习与考核,说明高校优先考虑使用GenAI工具提升教学实践和结果,强调要主动开展教育创新(Smolansky et al., 2023)。然而,安全和伦理考量成为一个主要话题,说明高校仍然担心GenAI对隐私和学术诚信的影响,印证了有关AI伦理的文献的结论(Schiff, 2022)。考虑到教育机构必须平衡GenAI的好处和潜在风险,这种担心尤为重要。霍姆斯等(Holmes et al., 2022)强调公开考虑教育AI的公正、负责任、透明、偏见、自主、能动性和包容等问题的重要性。
情感分析显示不同类型的大学对GenAI持非常积极的态度。这种集体的乐观主义与另一项研究(Stracqualursi & Agati, 2024)的结果一致,该研究分析了公众对各种AI技术在e-Learning中的应用的看法和情感,如ChatGPT、虚拟和增强现实、微学习、移动学习、自适应学习及游戏化学习等。研究者采用情感分析和LDA的二步模型,发现trust(信任)和joy(快乐)是最常见的积极情绪,而fear(害怕)则是最主要的消极情绪。值得指出的是,消极情感包括GenAI的伦理后果和对艺术和知识领域未来的职业保障的担心。相比之下,包含积极情感的话题集中在对GenAI工具能够提高工作效率和教育质量方面的信任和希望。我们的研究发现面向教师和面向学生的指导原则在情感方面存在显著差异,因此高校应采取更加细致的沟通策略。纳入本研究的这些大学似乎在向教师宣传GenAI的好处,因为这关乎教师的教育活动和教育创新的开展,但是面向学生的指导原则则整体持比较谨慎的态度,从而降低学生滥用的风险(Cotton et al.,2023)。这种态度的不同表明这些大学对教师和学生在学术生态系统中的不同角色和责任的认识。
质性主题分析的目的是为了更加深入地结合具体情况了解各校的关注点。94%的大学出台了公开发布的面向教师的指导原则,这点与Moorhouse等(2023)的研究结论有很大不同,该研究指出只有不足一半学校的指导原则是面向公众发布的。这可能与研究时间不同有关。我们对面向教师的指导原则进行质性主题分析发现,这些学校建议教师自己制定应用GenAI的政策并通过课程大纲和其他渠道向学生说明。这点与其他研究一致(Jin et al., 2025; Moorhouse,Yeo, & Wan, 2023)。同样的,面向学生的指导原则强调不同课程有不同政策,学生有责任了解并遵从不同课程教师的不同要求。这些指导原则建议学生在使用GenAI工具之前要阅读课程大纲并请教教师。虽然不少大学提供了大纲表述的样例、重新设计作业和考核任务的指导以及如何把GenAI融合到教学中的建议,教师可能还需要更加具体的指导原则或培训,才能制定出适合自己的课程的GenAI使用政策。
学术诚信是反复出现的重要主题之一。总体看,未经批准使用GenAI被视为是一种剽窃行为。同样的,罗的研究发现有关政策文件把学生使用GenAI视为可能导致剽窃或学术不端的行为(Luo, 2024)。罗认为在知识生产越来越具协作性且以技术为媒介的时代,这种定性未能反映GenAI使原本不容易厘清的原创性概念进一步复杂化的现实。因此,他建议需要对GenAI时代学生作业的原创性和学术诚信持更加包容的态度。我们的研究还有一个有趣的发现,即这些大学不鼓励教师使用AI检测工具,这点也是其他研究者所建议的(Dalalah & Dalalah, 2023; Kohnke et al., 2023;Lodge et al., 2023; McDonald et al., 2025; Moorehouse et al.,2023)。
虽然大多数大学出台了面向教师和面向学生的指导原则,但是仅有不足20%的大学制定了面向科研人员的GenAI指导原则。同样的,仅有14%的大学专门针对教辅和行政管理人员出台了相关指导原则。总体来看,面向科研人员的指导原则态度比较谨慎,建议科研人员及时了解新兴的AI工具和涉及这些工具的使用规定和政策。面向教辅和行政管理人员及面向全体员工的指导原则都强调对隐私和数据的保护,建议在使用GenAI工具时不要输入机密或敏感的信息。本研究显示高校持续针对不同群体专门制定了相应指导原则以满足他们特殊的需要。
研究者强调GenAI指导原则和政策必须有灵活性并进行持续更新才能跟上技术发展(Ghimire & Edwards,2024; McDonald et al., 2025; Kohnke et al., 2023)。同样的,各大学必须评估与GenAI的部署和应用相关的风险,确保做出明智的决定和负责任的风险应对举措,以避免造成意想不到的伤害(Baeza-Yates & Fayyad,2024)。本研究中的许多大学正是这样做的,它们指出这些指导原则和政策会随着技术的进步而变化。
GenAI指导原则和政策必须与时俱进地更新,不管是对于研究者还是高等教育利益相关各方而言,都既是挑战也是机遇,而最为重要的是要做好GenAI指导原则和政策的更新与变化的沟通。
本研究还存在几个方面的局限。第一,我们仅分析了美国排名前50的大学的官网上能公开获取的文件,这些大学可能还有一些没有对外公布的相关文件。另外,本研究的发现可能不能够反映美国其他大学或其他国家的大学的情况。未来应该进一步研究不同国家的GenAI指导原则,分析不同背景下的GenAI指导原则有何异同。从跨文化的角度研究不同背景下的GenAI指导原则可能会帮助我们更好地了解世界各地的高校在抓住GenAI机遇和应对其挑战上采取了哪些相同和不同的措施。未来还可以研究从其他渠道(包括社交媒体)中收集到的指导原则(Jin et al.,2025)。第二,我们的样本中面向科研人员、教辅和行政管理人员的指导原则的数量相对较少。未来应该关注对这些未被重视的指导原则并进行研究,发现不足,提出满足这些群体需求的对策。第三,本研究的数据是在2024年春收集的。考虑到GenAI指导原则一直在变化,未来应该研究它们是如何随着时间的推移而变化的。我们需要开展纵向研究才能跟踪相关机构的政策如何随着AI技术的进步而变化。最后,研究GenAI指导原则对教学方法、学习结果和教师专业发展的影响,能帮助我们了解这些政策的成效。
原文出处
An,Y.,Yu,J.H.,&James,S.(2025).Investigating the higher education institutions’ guidelines and policies regarding the use of generative AI in teaching,learning,research,and administration[J].International Journal of Educational Technology in Higher Education,22,10.https://doi.org/10.1186/s41239-025-00507-3.原文根据Creative Commons Attribution 4.0 International License(https://creativecommons.org/licenses/by/4.0/)发表。
参考文献
[1]Adıgüzel,T.,Kaya,M.H.,& Cansu,F.K.(2023).Revolutionizing education with AI:Exploring the transformative potential of ChatGPT[J].Contemporary Educational Technology,15(3):4ep429.
[2]Baeza-Yates,R.,& Fayyad,U.(2024).Responsible AI:An urgent mandate[J].IEEE Intelligent Systems,39(1):12-17.
[3]Bahroun,Z.,Anane,C.,Ahmed,V.,& Zacca,A.(2023).Transforming education:A comprehensive review of generative artificial intelligence in educational settings through bibliometric and content analysis[J].Sustainability,15(17):12983.
[4]Chan,C.K.Y.(2023).A comprehensive AI policy education framework for university teaching and learning[J].International Journal of Educational Technology in Higher Education,20:38.
[5]Chan,C.K.Y.,& Lee,K.K.W.(2023).The AI generation gap:Are Gen Z students more interested in adopting generative AI such as ChatGPT in teaching and learning than their Gen X and millennial generation teachers?[J]Smart Learning Environments,10:60.
[6]Cotton,D.R.E.,Cotton,P.A.,& Shipway,J.R.(2023).Chatting and cheating:Ensuring academic integrity in the era of ChatGPT[J].Innovations in Education and Teaching International,61(2):228-239.
[7]Dalalah,D.,& Dalalah,O.M.A.(2023).The false positives and false negatives of generative AI detection tools in education and academic research:The case of ChatGPT[J].The International Journal of Management Education,21(2):100822.
[8]Darvishi,A.,Khosravi,H.,Sadiq,S.,Gašević,D.,& Siemens,G.(2023).Impact of AI assistance on student agency[J].Computers & Education,210:104967.
[9]Ghimire,A.,& Edwards,J.(2024).From guidelines to governance:A study of AI policies in education[C]// Communications in Computer and Information Science (Vol.2151).Cham:Springer:299-307.
[10]Holmes,W.,Porayska-Pomsta,K.,Holstein,K.,Sutherland,E.,Baker,T.,Buckingham Shum,S.,Santos,O.C.,Rodrigo,M.T.,Cukurova,M.,Bittencourt,I.I.,& Koedinger,K.R.(2022).Ethics of AI in education:Towards a community-wide framework[J].International Journal of Artificial Intelligence in Education,32:504-526.
[11]Hwang,G.J.,& Chen,N.S.(2023).Editorial position paper:Exploring the potential of generative artificial intelligence in education:Applications,challenges,and future research directions[J].Educational Technology & Society,26(2).
[12]Jin,Y.,Yan,L.,Echeverria,V.,Gašević,D.,& Martinez-Maldonado,R.(2025).Generative AI in higher education:A global perspective of institutional adoption policies and guidelines[J].Computers and Education:Artificial Intelligence,8:100348.
[13]Kohnke,L.,Moorhouse,B.L.,& Zou,D.(2023).ChatGPT for language teaching and learning[J].RELC Journal,54(2):537-550.
[14]Liu,Y.,Du,F.,Sun,J.,& Jiang,Y.(2020).iLDA:An interactive Latent Dirichlet Allocation model to improve topic quality[J].Journal of Information Science,46(1):23-40.
[15]Lodge,J.M.,Thompson,K.,& Corrin,L.(2023).Mapping out a research agenda for generative artificial intelligence in tertiary education[J].Australasian Journal of Educational Technology,39(1):1-8.
[16]Luo,J.(2024).A critical review of GenAI policies in higher education assessment:A call to reconsider the “originality”of students’work[J].Assessment & Evaluation in Higher Education,49(5):651-664.
[17]McDonald,N.,Johri,A.,Ali,A.,& Hingle,A.(2025).Generative artificial intelligence in higher education:Evidence from an analysis of institutional policies and guidelines[J].Computers in Human Behavior:Artificial Humans,3:100121.
[18]Miles,M.B.,Huberman,A.M.,& Saldana,J.(2014).Qualitative data analysis:A methods sourcebook (3rd ed.)[M].Thousand Oaks CA:Sage.
[19]Moorhouse,B.L.,Yeo,M.A.,& Wan,Y.(2023).Generative AI tools and assessment:Guidelines of the world’s top-ranking universities[J].Computers and Education Open,5:100151.
[20]Nguyen,A.,Ngo,H.N.,Hong,Y.,Dang,B.,& Nguyen,B.P.T.(2023).Ethical principles for artificial intelligence in education[J].Education and Information Technologies,28:4221-4241.
[21]Nietzel,M.T.(2023).More than half of college students believe using ChatGPT to complete assignments is cheating[DB/OL](2023-03-20)[2024-04-20].https://www.forbes.com/sites/michaeltnietzel/2023/03/20/more-than-half-of-college-students-believeusing-chatgpt-to-complete-assignments-is-cheating.
[22]OECD.(2023).Opportunities,guidelines and guardrails for effective and equitable use of AI in education[R].OECD Digital Education Outlook.
[23]Rudolph,J.,Tan,S.,& Tan,S.(2023).ChatGPT:Bullshit spewer or the end of traditional assessments in higher education?[J].Journal of Applied Learning and Teaching,6:342-363.
[24]Schiff,D.(2022).Education for AI,not AI for education:The role of education and ethics in national AI policy strategies[J].International Journal of Artificial Intelligence in Education,32:527-563.
[25]Sleator,L.(2023).Almost half of Cambridge students admit they have used ChatGPT[N/OL].The Times.(2023-04-21)[2024-05-10].https://www.thetimes.com/business-money/technology/article/cambr idge-university-students-chatgpt-ai-degree-2023-rnsv7mw7z.
[26]Smolansky,A.,Cram,A.,Raduescu,C.,Zeivots,S.,Huber,E.,& Kizilcec,R.F.(2023).Educator and student perspectives on the impact of generative AI on assessments in higher education[C]//Proceedings of the tenth ACM conference on Learning@ Scale.New York:Association for Computing Machinery:378-382.
[27]Stracqualursi,L.,& Agati,P.(2024).Twitter users perceptions of AI-based e-learning technologies[J].Scientific Reports,14(1):5927.
[28]Sullivan,M.,Kelly,A.,& McLaughlan,P.(2023).ChatGPT in higher education:Considerations for academic integrity and student learning[J].Journal of Applied Learning and Teaching,6(1):1-10.
[29]Syed,S.,& Spruit,M.(2017).Full-text or abstract?Examining topic coherence scores using Latent Dirichlet Allocation[C]//2017 IEEE International Conference on Data Science and Advanced Analytics (DSAA).Tokyo:165-174.
[30]UNESCO (2023).ChatGPT and artificial intelligence in higher education:Quick start guide[DB/OL].https://unesdoc.unesco.org/ark:/48223/pf0000385146.
[31]Yan,L.,Martinez-Maldonado,R.,& Gašević,D.(2024).Generative artificial intelligence in learning analytics:Contextualising opportunities and challenges through the learning analytics cycle[C]// Proceedings of the 14th Learning Analytics and Knowledge Conference (LAK'24).New York:Association for Computing Machinery:101-111.
[32]Yan,L.,Sha,L.,Zhao,L.,Li,Y.,Martinez-Maldonado,R.,Chen,G.,Li,X.,Jin,Y.,& Gašević,D.(2024).Practical and ethical challenges of large language models in education:A systematic scoping review[J].British Journal of Educational Technology,55:90-112.
作者简介
安云乔(Yunjo An),博士,美国北得克萨斯大学学习技术系教授。研究方向:教育人工智能、基于游戏的数字化学习、游戏化学习、沉浸式学习技术和以学习者为中心的技术应用。
俞智贤(Ji Hyun Yu),博士,美国北得克萨斯大学学习技术系助理教授。研究方向:AI增强学习、数据驱动教学设计、伦理AI素养教育。
萨达拉·詹姆斯(Shadarra James),美国北得克萨斯大学学习技术系博士研究生。研究方向:教育人工智能(AI素养方向)、AI与基础教育的融合和教师的AI观。
译者简介
肖俊洪,教授,《远程开放教育SpringerBriefs系列丛书》(SpringerBriefs in Open and Distance Education)主编,《远程开放数字教育期刊》(Journal of Open,Distance, and Digital Education)联合创刊主编。
(来源:《开放学习研究》2005年第5期)
