院校研究作为“支撑大学战略管理、质量保障与制度创新的证据型实践”,在推动高等教育高质量发展进程中亟需探索符合本土情境的系统化路径。当前,我国高校特别是民办高校的院校研究普遍面临三重结构性困境:其一,组织效能层面,IR制度弱化与专业人才匮乏并存,研究机构常被排除于决策核心圈外,职能窄化为数据填报,研究工作长期处于“手工作坊”式的低水平重复状态;其二,方法能力层面,陷入“数据孤岛”与研究方法陈旧的双重束缚,难以对碎片化数据进行深度整合与有效挖掘;其三,功能价值层面,研究成果因脱离真实决策场景或缺乏可操作性而严重虚置,决策支持功能难以充分实现。
2019年12月,在文华学院年度战略研讨会上,校长刘献君教授基于其二十余年院校研究理论积淀,首次系统阐述了“共同创造”的核心理念。他明确提出:“院校研究必须从办公室走向全校,构建管理者、教师、学生共同参与的大院校研究组织。”这一理念在2020年9月的新聘教师培训会上得到完整表述,标志着文华学院院校研究新范式的正式确立。他强调要凝聚管理者、教师与学生等多主体的共识与智慧,形成“共同目标、共同创造、共同发展”的组织文化,将全校构建为开放、协同的大院校研究组织。
本文基于对文华学院的案例研究,系统剖析“共同创造”IR模式的生成逻辑、运行机制与实践成效。研究聚焦两大核心问题:第一,该模式如何在特定的制度环境与组织基因中实现内生演化?第二,共同创造模式如何有效运行?研究旨在为构建中国特色、特别是适用于资源约束型高校的院校研究体系,提供可资借鉴的理论框架与实践参鉴。
一、“共同创造”模式的生成逻辑:制度、组织与权威的三重耦合
文华学院“共同创造”院校研究模式的确立,是在特定制度环境中,依托学校独特的组织基因,通过问题导向的持续实践逐步形成的内生性演化过程。其生成逻辑集中体现为制度环境、组织特质与权威引领三者之间的深度耦合。
1.制度环境:民办体制的约束与弹性优势
在高等教育市场化进程加速与质量问责不断强化的背景下,民办高校普遍面临较公办院校更为严峻的资源约束。民办高校所具有的行政层级精简、决策效率高、响应机制灵活等特点,为“共同创造”模式提供了不可或缺的制度基础。刘献君校长在2020年第一次院校研究协调委员会会议上指出:“民办高校的体制机制优势在于‘船小好调头’,我们要把资源约束转化为创新动力,走出一条具有文华特色的院校研究之路。”在这一理念指导下,文华学院充分发挥民办体制的弹性优势,将资源“劣势”转化为治理创新的“优势”,快速组建跨部门协调机制,灵活配置资源,从而为构建敏捷响应的院校研究协同体系创造了有利条件。
这种资源约束反而促使组织寻求更具“性价比”的治理方案——即将资源约束转化为推进治理现代化的动力,通过构建数据驱动的决策机制,实现从经验治理向循证治理的转型。这一创新策略深刻体现了院校研究“从学校实际出发”的基本原则,使文华学院走出一条与资源充裕高校不同的发展路径,通过制度设计激发全员的主动参与。
2.组织基因:个性化教育的内在诉求
文华学院自创立之初便将“个性化教育”确立为核心办学理念,这一组织基因为“共同创造”模式提供了深厚的文化土壤。“个性化教育”在数字时代本质上体现为数据驱动的精准育人,必然产生对全息、多维、实时学生数据的系统需求。而要满足这一需求,仅依靠传统院校研究办公室远不足以支撑,其内在地要求一种分布式、协同式的院校研究形态——潜能导师需掌握学生的学业数据,任课教师需了解学生的学习行为数据,管理者则需整合全校层面的发展数据。
这种对个体发展的极致关注,自然导向多元主体共同参与、数据开放共享的“共同创造”模式,使院校研究成为实现个性化教育的必然支撑。从组织学习理论视角看,这一过程属于典型的“双环学习”:组织不仅调整具体行动策略(如何开展院校研究),更反思并修正其深层预设(院校研究为谁服务、应由谁参与)。
3.权威引领:专家型校长的制度赋能
任何重大变革的成功启动与持续推进,往往依赖于关键行动者的推动与关键资源的注入。中国高教学会院校研究分会创会会长刘献君教授出任校长,为文华学院院校研究的制度化提供了独特的“学术权威+行政权威”双重保障。专家型校长不仅深刻理解院校研究的专业价值,更能借助行政权力有效推动制度变革,刘献君校长在文华学院的办学实践中,创造性地将院校研究理论与民办高校实际相结合,每年提出若干要解决的重大议题,并亲自参与项目研究。与此同时,华中科技大学院校研究发展中心通过交流研讨、项目合作、调查访谈、硕博士实习等多种形式,为文华学院的“共同创造”的院校研究持续提供了重要指导和专业支持。
这种“内部引领+外部支撑”的协同机制,确保了院校研究实践既植根本土实际,又保持专业高度,为“共同创造”模式的科学性与可行性提供了坚实保障。从制度建构的视角看,这充分体现了“教育家校长”在打破路径依赖、推动制度创新中的关键作用。
二、演进轨迹:从职能奠基到IR共同体的三阶段转型
文华学院院校研究体系的建设并非预先设计的蓝图工程,而是一个目标逐渐明晰、范围持续扩展、内涵不断深化的阶段性社会建构过程。其演进轨迹清晰展现了院校研究从封闭走向开放、从单一走向多元的范式转型路径。
表1 文华学院“共同创造”IR模式发展阶段表

1.职能奠基阶段(2007-2011):专业引介与制度化起步
2007年院校研究所的成立,标志着院校研究在文华学院实现了“从无到有”的制度化起步。此阶段,院校研究的功能主要定位于服务学校高层管理者的决策需求,工作内容多集中于特定管理问题的院校调查与数据分析。此时的院校研究呈现出较强的“手工作坊”色彩与行政辅助特征,但其重要意义在于为学校植入了“用数据说话”的初步意识,并为后续发展奠定了组织与知识基础。
2.范式拓展阶段(2012-2018):服务延伸与协同体构建
随着院校研究工作的深化,学校逐渐认识到高质量决策不仅依赖宏观管理数据,更源于教学一线的持续改进。此阶段的核心特征是院校研究范式的拓展与服务体系的构建。成立教师教学发展中心是关键举措,它将院校研究的服务对象从校领导扩展至广大教师,开始支持课程设计、教学评价、学习效果评估等微观领域。同时,学校有意识地推动院校研究从单一部门职能向全校共同事务转变,初步构建了“1+X”院校研究协同体的组织雏形。
3.共同体构建阶段(2019-至今):理念升华与系统整合
这一阶段是“共同创造”模式成型的关键期。刘献君校长在此期间通过一系列重要会议和文件推动理念落地:2019年12月,在年度战略研讨会上首次系统阐述“共同创造”理念;2020年6月,主持制定《院校研究协调委员会工作条例》;2020年9月,在新聘教师培训会上全面阐释“三个共同”的核心价值;2021年3月,推动成立院校研究协调委员会并担任主任。同时,通过创新制度性交流机制,将IR从一套技术工具与制度安排,提升为一种强调信任、协作与共享的组织文化。
三、“共同创造”模式运行:四维协同的组织生态
文华学院“共同创造”院校研究模式的有效运行,依赖于一个逻辑严密、相互支撑的四维协同机制。该机制以战略引领为主要方向,以主体协同为组织基座,以数据驱动为循环系统,以文化赋能为生态土壤,共同构建了一个动态平衡、持续优化的IR生态系统。
1.战略引领机制:从愿景到行动的共识凝聚
在“共同创造”模式中,战略引领机制是实现院校研究从被动响应向主动引领转变的核心环节。该机制通过IR的专业介入与多元主体的协同参与,构建了从战略生成、传导到评估的完整闭环,形成了“证据驱动、全员参与、持续优化”的战略治理新范式。
其一,参与式战略生成融合多方智慧与多源数据。以“十四五”规划制定为例,学校成立战略规划领导小组,整合核心部门建立编制研究工作组与IR团队,由院校研究部门牵头负责规划编制,并设立系列专项研究课题。通过组织多轮规划调研与专题研讨,广泛邀请校领导、学术委员会、中层干部、青年教师代表及学生信息员共同参与,引导讨论聚焦于数据分析证据而非经验判断,使规划编制兼具数据支撑与共识基础。
其二,战略执行明确任务分解与协同责任。战略引领机制的关键突破在于将宏观战略转化为可操作、可衡量的具体行动。院校研究团队运用战略地图等工具,将总体目标系统分解为关键绩效指标,并协同各职能部门制定年度主题与项目清单,形成清晰的“目标—任务—责任”矩阵。在此过程中,IR人员深入各执行单元,提供方法论指导与数据分析支持,帮助各部门理解自身工作在战略全局中的定位,有效破解了传统战略管理中的传导障碍。
其三,战略评估聚焦动态监测与改进赋能。院校研究构建的常态化战略监测体系,推动战略管理从静态规划转向动态优化。通过定期采集关键绩效数据,IR团队生成兼具描述性与预测性的战略评估报告,不仅客观反映执行进展,更能通过诊断分析揭示深层问题。例如,当数据显示学校专业招生趋势低于预期时,IR团队迅速启动专项分析,协同教务、学工、招生等部门进行根源剖析,共同制定生源拓展与培养优化的综合策略。这种“监测—预警—会诊—优化”的敏捷响应机制,使战略管理成为组织学习的催化剂,助力学校在复杂环境中保持战略定力与应变能力的动态平衡。
战略引领机制系统重构了IR与战略管理的关系,通过将专业研究深度嵌入战略全过程,文华学院实现了三大转变:从依赖个人经验的直觉决策转向基于集体智慧的证据决策,从部门割裂的机械执行转向协同联动的有机运行,从周期性的静态规划转向持续优化的动态治理。
表2 战略引领机制的三个关键环节

2.主体协同机制:构建“1+X”院校研究共同体
主体协同机制是“共同创造”模式的组织基石,其核心创新在于通过“1+X”研究共同体的制度设计,实现科层制的协调权威与网络化的分布式智能的有机融合,构建多中心、扁平化的治理网络。该机制有效破解了传统院校研究中“机构孤立”与“实践脱节”的双重困境。
在“1”的核心引领层,学校成立院校研究协调委员会,由党委书记、校长担任主任,主要校领导及院校研究机构负责人任副主任,核心职能部门负责人参与,形成兼顾专业独立和业务多元的组织架构。该委员会的主要职责包括:协调学校战略规划、战略行动、战略评估相关工作;提出需要研究的重大问题;协调大型调研与数据情报的采集分析等。通过建立“战略地图-年度主题-项目清单”的分解体系,将学校战略目标细化为具体的研究项目和行动方案,确保战略目标的有效落地。
在“X”的分布式参与层,通过整合全校师生共同参与院校研究,形成目标统一、行动协调的研究共同体。围绕应用型人才培养定位和个性化教育特色两条主线,共同开展院校研究。(1)教师群体通过“行动研究计划”将教学实践问题转化为研究课题,研究成果纳入职称评定与绩效考核体系,形成“教学—研究—发展”的良性循环。(2)行政管理人员在跨部门协同研究中提升系统思维与数据分析能力,学校将其参与院校研究的贡献纳入干部考核体系,并通过专项培训提升数据素养与政策分析能力。(3)各学部实施“一部一智库”,设立特色研究所,进一步拓展了院校研究的广度和深度。这些研究所不仅聚焦专业领域研究,还积极与业界合作,将研究成果转化为实际应用。(4)学生群体通过信息员制度参与学校治理,其信息采集与分析能力得到系统训练,相关经历纳入综合素质评价,优秀信息员可获推荐参与更深层次研究项目,实现“治理育人”目标。院校研究机构通过信息共享、资源整合与项目推进,既推动了各主体的研究能力提升,又通过分布式参与激发了基层的创新活力。
3.数据驱动机制:专业支撑下的证据生产与决策赋能
数据驱动机制作为“共同创造”模式的方法论核心,其有效运行建立在专业能力体系的坚实基石之上。该机制通过系统化的能力建设与专业实践,将数据资源转化为高质量的决策证据,推动学校治理从经验判断向循证决策的深刻转型。
其一,数据素养的专业化奠基是机制运行的起点。依托教师教学发展中心构建分层分类的数据能力培养体系,针对不同主体开展差异化培训。专职研究人员接受高阶数据分析方法训练,涵盖人工智能应用等前沿技术;行政管理人员重点提升数据解读与应用能力;教师群体侧重掌握教学数据分析方法,实现数据驱动的教学改进。
其二,数据治理的专业标准构建。院校研究部门主导建立包含业务流程化、流程标准化和标准数字化的三级数据治理体系,在数据采集、分析方法与结果验证等环节实施多源验证、适用性评估与交叉检验机制,提升院校研究决策支持质量与效能。
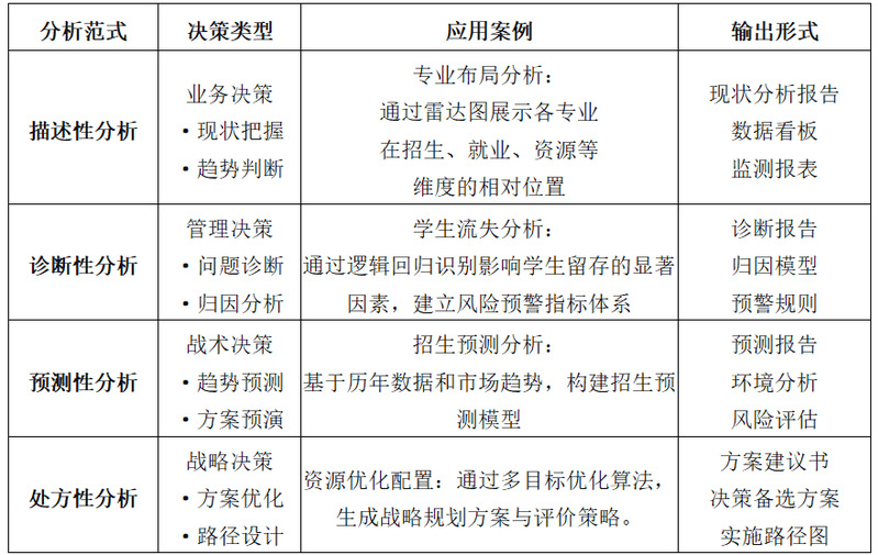
其三,院校研究分析范式逐步实现专业化进阶。从描述性分析、诊断性分析,到预测性分析与处方性分析,院校研究人员协同技术人员通过学业预警模型构建、招生预测系统开发、资源优化算法设计等实践项目,在解决实际问题中实现分析能力的持续进阶。
表3 数据分析范式典型应用

4.文化赋能机制:制度性交流与“三个共同”的组织文化
文化赋能机制构成“共同创造”模式的深层支撑,通过系统化的文化建构与制度性交流实践,营造尊重专业价值、激励协同创新的组织氛围。时任校长刘献君高度重视文化在院校研究中的基础性作用,提出“共同目标、共同创造、共同发展”的组织文化,在他的推动下,文华学院建立了包括“周日晚点评”、“毕业生深度访谈”等在内的制度性交流体系,为“共同创造”模式提供了深厚的文化支撑。
具体而言,主要通过四类制度性交流平台实现。一是构建常态化的师生对话平台,强化“学生体验驱动治理”的共识。“周日晚点评”每周日晚固定开展,由导师围绕学业规划与校园生活组织讨论,形成的反馈摘要纳入院校研究信息库,成为管理改进的直接依据,例如图书馆空间改造即源于此机制。该平台不仅保障学生声音被倾听、有回应,更在持续互动中塑造了以学生为中心的组织习惯。二是实施深度回溯的毕业生访谈制度,推动个体叙事向组织记忆转化。每年由校领导带队,对上百名毕业生进行一对一深度访谈,院校研究所与学工部门联合对访谈内容进行质性分析,形成《毕业生年度追踪报告》,为专业优化与课程改革提供实证依据,实现从情感联结到治理证据的系统升华。三是固化高层级战略共识形成机制,将“用数据决策”固化为组织惯例。每年一次“暑期研讨会”基于学校发展的重大决策议题进行封闭研讨,在校级领导主持下,汇集多元主体,直接围绕“战略主题”列出“攻坚项目清单”,并现场明确责任分工与资源配置,形成从战略分析到执行部署的完整闭环。四是培育教师专业实践共同体,促进个体教学智慧向组织公共知识转化。通过“教师教学工作坊”和个性化教育行动研究,围绕真实教学问题开展专业对话,优秀案例入选《个性化教育案例集》,构建了开放分享、共同进步的专业发展生态。
为系统激发多元主体从“被动参与”转向“主动创造”,文华学院同步构建了以价值认同为导向、与职业发展紧密衔接的激励制度体系:通过设立院校研究专项课题并提供配套资源,引导师生将实践问题转化为研究项目;建立“办学特色创新奖”等专项荣誉体系,强化组织认同与专业声望;将高质量研究报告等成果纳入职称评定与绩效考核体系,赋予实质性权重;推动优秀实践案例出版并纳入教学成果奖培育序列,实现个体智慧向组织资产的有效转化。这一制度体系通过项目驱动、荣誉激励、发展认证与成果固化的有机融合,为“共同创造”文化的持续生长提供了坚实的制度保障。
表4 文化赋能机制的典型实践

“共同创造”模式的四维机制并非简单并列,而是构成了一个相互依存、相互强化的协同系统:战略引领为主体协同指明方向,主体协同为数据驱动提供多元场景,数据驱动为战略引领提供证据支持,文化赋能则如粘合剂与催化剂,降低协同成本,激发共享意愿,保障价值认同。这一模型通过战略共识化、主体网络化、证据链条化与价值内化四条路径,产生“1+1+1+1>4”的系统效应,共同铸就了“共同创造”IR模式的强大生命力与适应性。
四、成效与思考
1.理论创新与实践成效:决策支持功能多重彰显
文华学院“共同创造”院校研究模式的实施,在多个维度产生了显著成效。在决策支持功能方面,该模式通过系统化的机制设计实现了三个层面的提升。一是战略决策的证据基础得到夯实,基于院校研究的专业评估数据,学校动态优化专业结构,实现了国家一流专业建设与硕士点培育的历史性突破。二是管理决策的协同效率显著提高,“1+X”研究共同体有效破除部门壁垒,切实解决了研究与决策“两张皮”的难题。三是基层创新的支持精准度持续增强,通过个性化教育研究实践与潜能导师制的有机结合,构建了数据驱动的学生发展支持体系。
“共同创造”模式之所以有效,正是因为它没有将院校研究视为一个单纯的技术或管理问题,而是作为一个复杂的系统性、文化性治理问题来对待。它通过一套环环相扣的机制,同时从制度、组织、技术、文化四个维度发力,实现了从“服务管理”到“生态治理”的范式转变,探索了一条基于“小资源基础”的治理创新路径,为破解当前高校院校研究困境提供了一种本土化解决方案。
2.现实思考:未来困境与发展路径
“共同创造”模式在提升组织整体智能的同时,也面临一些风险与挑战:一是多主体协同的“能力异质性”问题,制约着共创成果的深度与效能。二是从“专业服务”到“协同枢纽”的定位困境,IR机构将面临AI时代职能转型的诉求。
面向未来,文华学院“共同创造”模式深化关键在于实现从‘机制协同’到‘智慧共生’的跃升。这一跃升的本质是从“设计好的协同”走向“自组织的共创”,从“数据支撑决策”走向“智能涌现智慧”。在此过程中,院校研究不仅要成为管理决策的“智慧大脑”,更应成为连接多元主体、激发组织活力的“创新引擎”。
(来源:中国高教学会院校研究分会微信公众号)
