摘要:我国院校研究主体呈现“一核多元”的特征,以高校领导为引领,院校研究专业人员为核心,职能部门行政人员与师生群体共同参与,形成多主体协同系统。新形势对院校研究主体能力提出了新要求。加强院校研究专业人员培养需运用系统思维和数字化方法,重点从体系化、制度化建设入手,即完善专业教育体系,强化在职人员能力提升,优化职业发展环境,加快推进技术创新与应用。实现院校研究多主体协同,要建立各尽其职、首责优先的制度流程,围绕共同目标,实现共同创造,强化数据共享与技术支持,创建特色模式,完善统筹协调机制,不断推进院校研究走向成熟。
关键词:院校研究;多主体协同
一、认识院校研究的主体
对院校研究主体的探索,伴随院校研究的全过程。2003年全国首届院校发展学术研讨会在甘肃天水召开,90余位与会学者就院校研究主体范畴这一主题展开了深度探讨,其中“领导者参与合法性”议题引发了持续争议。有学者认为“领导者、管理者如果参加院校研究,就会因其主观愿望和意志影响院校研究的科学性”,主张决策者应与研究场域保持必要的张力;有学者则基于行动研究范式,认为“院校研究是行动研究、咨询研究,研究的目的在于咨询,在于提高决策的科学性,而问题的解决、决策的科学性都有赖于领导者和管理者”。[1]笔者持后者立场。此外,研究主体及其边界等衍生问题亦构成重要讨论维度。2014年5月华中科技大学院校发展研究中心课题组对全国878所本科院校高等教育研究机构的运行状况进行了调查研究,进一步揭示了机构转型背景下主体重构的必要性,提出“在机构转型中深化院校研究”。认识院校研究主体,不仅是提升主体性自觉的过程,也是院校研究范式转型的时代要求。
主体和客体相对应。主体是指对客体有认识和实践能力的人,是实践活动和认识活动的承担者。主体具有意识性、自觉性和能动性,以及社会历史性。在认识活动中,主体通过思考和实践,积极寻求知识,对客体进行理性分析,不断拓宽对世界的理解。客体是主体活动所指向的对象。主客体相互作用、相互转化。
认识院校研究的主体,首先要认识院校研究的客体(即院校研究的对象)。院校研究是一个发展的概念,具有实践性、复杂性特征,核心是通过系统分析为高校管理提供科学依据。笔者认为,院校研究本质上是通过系统的科学方法解析高校管理中的复杂性问题,以实现治理效能提升为目标的自我研究、管理研究、咨询研究和应用研究。主客体关系的特殊性体现在院校研究的目的是服务高校实践,其对象并非静态的“物”,而是动态的、嵌入高校具体情境的战略“管理活动”与重大“决策问题”。院校研究客体范畴包括高校战略管理、决策数据分析、学生事务与学习过程、教师教学与学术活动、资源管理与效能优化、组织文化与政策评估等。[2]
经过20多年的发展,我国院校研究主体突破了传统“主客二分”的框架,呈现“一核多元”的特征,即以高校领导为引领、院校研究专业人员为核心,职能部门行政人员与师生群体等共同参与,形成多元主体协作系统。以下简要分析各主体的职责和作用。
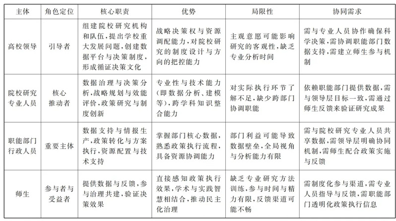
1.高校领导是院校研究的引导者
高校领导战略认知决定着院校研究的价值实现程度。院校研究是高校工作的重要组成部分,我国院校研究机构的行政隶属关系决定院校研究高度依赖校领导的引导和重视。现代决策科学表明,科学决策需要智囊系统与决策系统的互动。高校领导作为战略决策主体,是院校研究的“制度设计者”与“需求发起者”。
领导层的主动需求是院校研究发展的核心动力。事实表明,凡是院校研究开展得好的学校,共同点之一都是领导重视。例如,北京大学设立“北大研究”项目,通过领导层发起院校研究课题,旨在鼓励和支持全校师生“立足北大、研究北大、服务北大”。院校研究的重要职能之一是为学校领导提供决策支持,如果领导没有决策支持意识,不重视科学决策,院校研究无从谈起。领导者引导院校研究的主体责任体现为以下四个方面:第一,组建院校研究机构和队伍,明确其在决策链中的法定地位,将院校研究纳入学校重要工作范畴。第二,提出学校在建设和发展过程中需要解决的重大问题,引导全校深入开展研究。第三,创建校级数据中台和综合数据平台,打通专业研究人员与职能部门和师生交流的渠道,为院校研究创造良好条件。第四,完善学校决策制度与数据文化,在决策过程中预留政策创新空间,明确重大议题须附院校研究论证报告,推动“经验决策”向“循证治理”转型。
2.院校研究专业人员是院校研究的核心推动者
院校研究机构的核心职能是服务决策,重点是针对高校内部的数据分析和政策研究,提供决策支持,帮助学校作出科学决策。美国学者沃克文较早定义了院校研究专业人员的角色,即“信息分析师、政策分析师、舆论导向专家、学者及研究员”。[3]也有学者从提供服务的角度强化院校研究专业人员作为“行业分析师、知识经纪人”的角色。可见,专业人员是院校研究的中坚力量和核心推动者,其职责具有较高的技术性和专业性。
院校研究人员的专业角色和能力直接决定院校研究的科学化水平。其主体任务集中在三个方面:第一,数据治理与决策分析。收集院校绩效数据和环境数据、分析和解释收集的数据,并通过统计分析、预测建模、数据挖掘等技术,将数据转化为信息并生成可视化报告,以支持规划和管理中的决策。第二,战略规划与效能评价。开展基于证据的战略变革设计与效能评价,通过分析内外部环境预测学校未来发展面临的机遇与挑战;在制定战略规划文本时,探索战略目标、战略主题、战略阶段、战略重点及战略行动,基于效能评价提出资源配置建议等。第三,政策研究与制度创新。通过政策研究提出合规性报告,及时识别组织高效运行中的痛点,促进对内对外的有效沟通,提供数据驱动的解决方案。这三个方面融“研究、咨询、服务”为一体,构成了我国院校研究专业人员职能的“金三角”。
3.职能部门行政人员是院校研究的重要主体
高校职能部门行政人员作为院校研究的关键行动者,兼具“数据生产者、政策执行者、资源协调者”等多重身份。职能部门是高校管理系统中的核心组成部分,负责保障高校的正常运转和持续发展,在教育理论与实践、政策制定与实施、领导与师生联系过程中发挥中介作用。相较于欧美高校的扁平化治理结构,中国特色科层制管理体系赋予职能部门独特功能:首先,我国高校“以条为主”的管理模式,是由业务部门驱动的决策体系,职能部门处于纵向决策链条的节点上;其次,在高校治理架构中,党委部门约占校级管理机构总数的1/3,这一组织体系通过把握办学方向、讨论决定重大事项,履行党委统一领导的核心职能。
职能部门行政人员在院校研究中发挥的作用主要体现在:第一,数据支持与情报生产。职能部门行政人员在收集和管理数据方面有天然的优势,通过数据的收集、管理和分析,帮助识别趋势和问题,为院校研究,特别是决策支持提供基础。第二,政策转化与方案执行。职能部门行政人员基于自身的研究和实践,为规划与政策的制定提出建议,并推动方案执行和评估。第三,资源配置与沟通协调。职能部门行政人员要协调研究与实践、教学与科研、领导与师生等关系,合理分配资源并提高资源使用效率,确保院校研究成果的落实。第四,技术支持与能力建设。院校研究需要运用相应的技术手段,职能部门行政人员可为其提供技术支持。如建立和维护信息系统,确保数据安全和可用性;为教职工提供技术培训,提升院校研究能力等。
4.师生是院校研究的参与者和受益者
师生是院校研究的最终服务对象,他们是院校研究的“数据提供者、治理共建者、效果验证者和成果受益者”,师生参与体现了治理民主化与教育人本化,能够形成“自下而上”的问题发现机制,直接决定了院校研究的合法性与有效性。
高校管理有行政管理和学术管理,相应地有学术管理决策和行政管理决策。为学术管理提供决策支持,必须依靠学术人员;学科建设、专业设置、课程管理等方面的决策支持,必须有懂学术管理的教师参加才能完成。学校的很多决策要由教师来执行,他们在执行中的反馈意见对检验决策的科学性起到十分重要的作用。大学的根本任务是立德树人,院校研究要服务于学生成长,高校决策应以学生为中心来实施。高校决策是否有利于学生成长,学生作为直接感受者,其反馈意见最为直接有效。因而,院校研究者在为学校提供决策支持时,要广泛听取学生意见。还必须看到,教师和学生作为大学的主要成员,具备较高的知识水平和分析问题能力,完全有能力参与院校研究,为学校的发展提供支持。教师和学生在院校研究中发挥的作用包括关注学校的建设与发展,积极反馈对学校决策的感受,并提出建设性意见和建议。
二、提升主体的院校研究能力
院校研究主体是一个多元协作系统,各主体都需要提升院校研究能力。关于职能部门行政人员、教师和学生的能力提升,将在其他相关论文中阐述,本文重点探讨院校研究专业人员能力的提升。
1.提升院校研究专业人员能力的历史实践
在过去二十多年的院校研究发展历程中,为提高专业人员的研究能力,我国采取了一系列举措,并取得了显著成效。
(1)构建专业化培训体系。自2004年起,我国逐步搭建起院校研究专业人员的培训体系,通过定期举办针对性培训班加以落实。该培训体系主要依托三种模式展开。
一是“学术会议+研讨班”模式。在院校研究学术会议召开之前,围绕会议主题,预先开展研讨班活动。这种模式既能培养专业人才,又能提升学术会议的质量。例如,2004年,首届以“院校研究与现代大学管理”为主题的院校研究国际学术研讨会在武汉举办。会前主办方举办了高级研讨班,吸引了国内113所高校的200余名校长及专家学者参与。美国院校研究协会主席及7位国内外院校研究学者在会上作了学术报告。与会人员通过深入研讨,对院校研究在现代大学管理中的作用有了更深刻的理解。2006年,在西安召开“大学校长与战略”国际学术研讨会之前,主办方也成功举办了一场研讨班,并取得了预期效果。
二是“集中式培训班”模式。针对院校研究中亟论院校研究的主体待解决的关键问题,集中举办培训班,旨在提升院校研究人员的专业能力,推动院校研究的深入发展。例如,2012年8月,中国高等教育学会院校研究分会与美国海外华人院校研究会在杭州联合举办了“大学数据系统与分析”院校研究培训班。该培训班围绕“院校研究设计与数据分析”、“高等教育数据系统的构建与应用”、“问卷调查的方法与实践”三个核心议题,采用了小班授课、实践演练和现场答题等多种教学方式。8位美国院校研究领域资深专家与来自国内50多所高校的120多位学员共同探讨,培训效果显著。
三是“高校现场会”模式。以常熟理工学院为例,该校高度重视校园信息化建设,于2006年制定了《常熟理工学院数字化校园“十一五”规划》,将数字化校园建设提升到服务学校发展战略的高度。2012年4月,中国高等教育学会院校研究分会在该校举办了“院校研究信息系统建设和运用培训班”,吸引了全国60多所高校的130多位院校研究专业人员参与。参与者通过现场参观、听取讲解、深入研讨等方式,共同探讨高校信息系统建设及运用。此类培训班聚焦“系统分析”、“数据管理”等核心技能,采用案例教学与实战演练相结合的方法,有效提升了研究人员的政策解读与决策支持能力。
(2)改革研究生培养方式。我们主要进行了以下探索:
一是优化课程设置。在现有高等教育学、教育经济与管理研究生学位授权点,开设“院校研究概论”、“院校研究专题”等课程,加深学生对院校研究理论与方法的理解,并强调对实践问题的研究,以提升其实践研究能力。高等教育出版社于2008年出版了由刘献君主编的首部教材《院校研究》,并于2022年推出该教材的第二版。
二是推进专业学位建立。2002年起,我们就提出在充分试点的基础上建立教育博士专业学位以培养院校研究专门人才的建议。[4]华中科技大学教育科学研究院通过举办 “大学校长博士课程班”进行实践探索,积累了有效经验。2009年,包括北京大学、华中科技大学在内的15所高校被批准为首批教育博士专业学位教育试点单位,2010年开始招生。
三是将院校研究纳入研究生教育体系。2022年,华中科技大学教育科学研究院自主设立院校研究二级学科,并于2024年招收首批院校研究专业博士研究生。这一改革使该专业毕业生兼具理论素养与实践能力,在培养院校研究专业人员方面进行了开创性探索。
(3)搭建开放交流平台。除上述措施外,我们还通过多种方式培养院校研究专业人员:每年召开一次大型学术研讨会及多种形式的小型研讨会,在交流、探讨中提升院校研究人员的能力;建立院校研究案例库,将成熟的案例汇编为系列丛书出版,至今已推出7册,为院校研究人员提供实践参照;组织撰写院校研究相关著作,在编写和使用的过程中提升专业研究人员的院校研究能力;推动院校研究专业人员深入参与高校管理实践,通过合并职能相近部门(如整合发展规划处与高等教育研究所)促进行政管理人员与专业人员协作;引进国外先进的院校研究理念和方法,鼓励和支持院校研究专业人员参与国内外学术会议和课题研究等。这些举措不仅提升了院校研究专业人员的专业素养,也促进了整个院校研究领域的发展。
2.新形势对院校研究主体能力提出新要求
我国院校研究经历了初步形成、规范发展阶段,如今正迈向成熟。其成熟的标志包括形成系统的理论、知识和方法体系,建立完整的专业人员培训体系,院校研究机构普遍设置且全面展开研究,构建健全的交流协作网络和平台,营造良好的研究环境和氛围。[5]促进中国院校研究走向成熟,需要进一步转变观念,建立制度,完善平台,优化环境。
我国院校研究虽然取得了一定成效,但仍存在不少问题。在我国院校研究走向成熟的关键时期,恰逢我国处于2035年建成教育强国的战略期,同时面临教育数智化转型、现代化治理、高质量发展等多重环境变革,这些都对院校研究提出了新的要求:院校研究功能从决策支持转向治理效能,更加关注整体变革、风险预测、态势感知与办学特色;院校研究服务对象从面向管理者扩展至服务师生,更多地关注学生个性化需求;院校研究内容既要关注宏观议题,又要深入微观议题;院校研究目标既要关注院校决策,又要关注院校运行;院校研究的方法与流程,既要关注数据分析,又要关注数据治理。面对新形势,院校研究专业人员的能力和素质难以适应要求,如数据科学技能薄弱,复合型知识结构欠缺,对新兴领域的敏感度不够,过于依赖传统研究方法,前瞻性研究能力不足,决策分析能力偏低,伦理与合规意识不强等,这些方面都有待提高。
院校研究专业人员作为连接数据与决策的“转化者”,应构建“T型能力结构”,在情境知识、技术智能和专业素养三个方面实现迭代升级。具体体现在以下方面:第一,复合知识结构。院校研究从业者除了深耕教育管理与院校研究理论外,还需具备战略管理与政策情境知识(如院校治理、战略规划、质量评估、组织管理角色等)、院校研究与数据科学知识、跨学科知识(如教育学、管理学、统计学、计算机科学)等,以形成“混合”型智能结构。第二,决策分析能力。知识本身无法直接解决问题,院校研究人员需要扎实掌握科学研究方法与技术(如AI协同工具、混合研究方法、多源数据整合、预测模型构建),具备问题情境与数据叙事能力(如情境理解、分析诊断与报告可视化)、政策推导与规划设计能力、跨部门协作能力(如组织沟通、项目管理、成果转化、资源协调)等。通过跨界整合与智能协作,将数据洞见转化为可执行的改革方案。第三,职业伦理素养。院校研究人员职业素养决定了研究的战略高度、伦理底线与社会价值。战略思维与创新意识推动研究者着眼长远发展,跨文化素养拓展其国际视野及变革适应性,数字伦理素养防止技术异化和数据滥用,终身学习确保专业人员具备敏捷迭代的成长心态,职业道德则以“立德树人”为根本导向守护研究的客观性与独立性。院校研究人员通过系统化的理论素养训练与实践能力培养,成长为复合型人才。
3.以体系化、制度化加强院校研究专业人员培养
面对我国高等教育发展的新形势以及中国院校研究走向成熟的新要求,深化院校研究专业人员培养,需要运用系统思维方式和数字化方法,在体系化、制度化建设上下功夫。
(1)完善专业教育体系。高校在现有基础上,要加强院校研究二级学科建设,强化专业学位人才培养,推动与计算机科学、管理科学以及工程、社会学等多学科交叉,增设院校研究专业方向,培养具备跨学科能力的院校研究者。在培养过程中,强化实践导向的课程设计,增强教育教学的针对性;围绕“数字素养、政策分析”等核心能力素养,开设模块化课程;构建AI+IR虚拟仿真实训平台,采用“双导师制”(即校内导师+行业人员),指导学生完成院校研究课题;开发院校研究数字化教学案例库,根据技术演进更新教学内容,推进院校研究人才培养专业化、课程动态化、学科交叉化。
(2)加强在职人员能力提升。一是建立分层分类的培训体系,针对新入职人员,提供技术智能、院校事务基础认知及政策解读等培训;对资深人员,提供深化数据分析、研究设计能力及跨部门协作培训;针对领导层,提供战略决策支持、组织智能等培训。二是创新自适应联合培养,如组建“院校研究区域联盟”,共享专家资源与课程体系;建立“微认证”学分体系,联合开发“院校研究云课堂”等模块化微课,将政策分析、数据可视化等技能拆解为可积累的模块化课程,支持在职人员根据自身需要“随时随地”提升院校研究能力。三是鼓励项目化协作参与,细分院校研究主题,促进远程协作研究,积累实战经验;建立关联岗位机制,如职能部门与院校研究机构人员交叉轮岗,推动实践成果双向转化。
(3)优化职业发展环境。国家层面要完善社会问责制度,将开展院校决策咨询作为资源配置和效能评估的依据;高校层面要坚持“决策必循证”原则,将院校研究作为学校决策的必要程序。在高校岗位设置中,明确院校研究作为专业技术岗位的独立性,拓展行政与学术双向职业通道与晋升机制,将院校研究成果的决策采纳率、服务效能纳入考核评价指标和职称评审加分项。
(4)推动技术创新与应用。构建覆盖教学、科研、管理全流程的集成化数据系统,强化数据清洗、标准化和可视化能力。[6]例如,嵌入DeepSeek等大模型建立本地知识库,开发决策支持工具,引入机器学习算法,建立智能化的院校研究分析模型,对学生成长、资源配置等关键指标生成可视化报告并预测趋势;部署BI可视化工具(如Tableau动态仪表盘),实时呈现院校变化,利用AI构建学习画像预警系统,预测学业质量风险;对师生访谈等非结构化文本进行情感分析,识别师生高频诉求,推动决策快速响应。构建院校研究信息共享平台,降低重复性研究成本。
三、实现院校研究主体间的协同
协同是指两个或两个以上的主体通过协调一致的行动,共同完成某一目标的过程。其必要性源于三重张力:
第一,平衡多元利益诉求。不同主体的工作任务和利益不同,其关注点与着力点也有所不同。例如,学校领导更关注学校的整体发展和声誉,院校研究专业人员侧重研究的科学性与自身水平提升,职能部门聚焦决策执行和本部门利益,教师关注学术自由、学校政策的连续性和稳定性,学生则更在意自身成长与发展。第二,行政与学术的逻辑存在冲突。大学存在学术权力和行政权力,学术权力侧重真伪判断,行政权力侧重利益、利害判断,由此产生控制性思维和协调式思维,并体现在不同主体上。第三,部门数据孤岛与决策全景化需求的冲突。单一主体难以覆盖院校研究全链条,单一学科背景也难以应对复杂问题,而协同能够整合分散资源,破解“数据孤岛”与决策偏差问题。因此,做好院校研究需要多主体协同(见表1)。
表1 院校研究多元主体的比较分析

1.各尽其职,首责优先
院校研究主体协同应以清晰的权责划分为基础。院校研究机构要明确自身核心功能,避免偏离“服务决策”这一目标。在实际操作中,遵循“首责优先”的原则,即根据工作内容确定主要责任人,谁的责任更重,谁就拥有优先发言权和决定权。
首责优先制需要明确各主体的核心职能与优先责任边界。在跨部门项目中,可实行“首责主体+协作单元”模式,明确核心主体作为第一责任人,赋予资源调配与协调权限,形成梯度责任体系:高校领导要提出“真问题”,制定协同章程制度,明确优先级任务的责任主体;院校研究专业人员专注综合性、战略性分析,承担数据治理与政策转化职能;职能部门根据业务属性开展专题研究,聚焦决策执行并提供标准化数据;师生群体通过制度化渠道参与研究、反馈建议,形成“参与即贡献”的责任机制。同时,引入动态问责机制,制定责任清单和决策流程,避免“集体负责等于无人负责”,确保数据透明度与决策问责,形成“权责对等、动态响应”的协同机制。
2.共同目标,共同创造
学校的根本任务是立德树人。院校研究的根本目的是推动学校的建设和发展,促进学生健康成长。同时又有阶段性的目标,院校研究要围绕共同目标,发挥各主体能动性,实现共同发展。
基于共同目标的协作文化是院校研究的核心动力。协同的本质是多元主体通过知识交互实现价值共创,将数据共享与开放纳入核心价值观,这是跨部门合作的文化基础。密歇根大学院校研究办公室要求研究人员与教师定期开展“数据工作坊”,将教师的教学需求转化为可操作的研究议题,通过联合项目制实现行动研究闭环。这种协作模式使教师从被动接受数据结论转变为主动参与分析。[7]文华学院倡导“以学生为中心”的核心教育理念,建立“围绕共同目标,师生共同创造、实现共同发展”的组织文化。在个性化教育改革中,该校基于“为每个学生创设自主发展的空间”的共同目标,通过“制度性交流”等方式推动全校开展院校研究,将研究任务分解为“清单+典型”,校领导提出决策议题并发挥核心协调作用,形成全员参与共同创造的“大院校研究”氛围。
共同创造是多元主体基于制度约束与技术赋能,通过资源交换与意义协商实现集体行动的过程。一方面,院校研究专业人员应与各主体共同参与问题解决,并将研究成果反哺实践;另一方面要加强外部联动,推行“问题导向型协同研究”,将院校研究任务分解为“小微任务包”,从职能部门和师生中抽调人员成立跨部门小组,项目完成后被抽调人员回归原部门但保留协作接口。通过制度设计固化协作流程,确保协同动力不因人员流动或领导更替而中断。
3.数据共享,技术支持
技术支持是协同的基础,协同需要打破“数据孤岛”,建设标准化数据平台,实现技术工具支持。数智化时代,有效的数据决策需要四个主要条件,即人员、技术、流程和文化。院校研究机构应承担“数据管家”职能,通过数据标准化加速教育统一数据平台和共享数据库建设。实施数据标准化需要强大的数据治理系统,院校研究机构可通过学校“数据治理委员会”,明确定义数据统一标准、计算规则与数据来源,解决数据格式复杂性问题,消除不同使用者因“标准歧义”带来的数据误差和理解偏差,将数据共享治理纳入激励与问责机制,确保决策者聚焦议题本身而非数据争议。
突破部门数据壁垒需要超越简单的数据共享,建立“数据即资产、协同即力量”的数据文化,由共享到互信,由互信到合作。借助生成式AI等智能技术快速整合多源异构数据,建立“院校研究决策支持智能协作系统”,采用区块链技术和“联邦学习”技术,规范数据使用权限、责任归属及共享流程,在保护数据隐私的前提下实现跨部门联合建模,形成开放联结的多主体协作生态。
4.建立模式,统筹协调
模式是指事物的标准样式,是主体行为的一般方式,是理论和实践之间的中介。一个事物只有形成了一定的模式,才具有可操作性和推广价值。院校研究需要建立一定的模式,以协调主体间的矛盾、冲突,协同一致。
目前部分学校建立的数据驱动模式、专题研究模式、共同创造模式值得借鉴。“数据驱动模式”以数据分析为核心,运用科学定量方法辅助决策,强调数据的收集、挖掘与可视化应用,其核心是形成“数据采集——智能分析——决策优化”的闭环。例如,同济大学整合发展规划处、高教研究所和信息中心,利用机器学习模型预测学科发展趋势,优化资源配置。“专题研究模式”聚焦院校发展中的关键问题,通过系统研究提出针对性解决方案。如南方科技大学“南科大研究”提出“由下至上、多维需求、小机构大用人”的专题研究模式;华中科技大学通过“专题研究”组织编写《中国院校研究案例》,促进跨校经验共享。“共同创造模式”整合校内外多主体力量,通过协作形成研究合力,强调跨部门、跨角色的参与式决策。文华学院采用“1+X协同体”模式,以数据为资源,以分享有价值的决策知识为起点,通过开放协同的组织文化引导全校参与院校研究。
每所高校应根据自身实际情况和研究任务的复杂度,突破单一模式,创造性地创建特色院校研究模式。未来,高校还可构建院校研究“虚拟协同体”模式,利用元宇宙技术模拟构建沉浸式协作场景,在虚拟环境中预演政策实施效果,验证规划方案合理性,降低决策试错成本,解决跨时空协同低效问题。
院校研究主体协同的深层动力源自对院校研究价值理性的认同。主客体之间的关系体现为多元主体通过科学方法与制度创新,回应复杂客体的实践需求,最终服务于高校治理现代化的目标。主体需提升数据能力、协调价值冲突;对客体的研究需兼顾政策适配性、社会问责与学术合法性。未来的院校研究需在组织独立性、方法创新与文化融合中实现主客体良性互动,构建中国的“院校研究共同体”。智能时代院校研究将走向“人工智能赋能人类智慧”(AI+HI)的多主体新生态,多主体协同的本质是重构高校的“治理基因”,通过首责制明确行动边界,以共同价值消解目标冲突,以数智技术打通数据孤岛,以弹性模式激活组织韧性。其创新不仅需要制度设计,更需塑造一种“共同创造”的组织文化,使多元主体在“共担、共创、共享”中推进院校研究不断走向成熟。
参考文献:
[1][4] 刘献君.大力加强院校研究,推动现代大学管理[J].高等教育研究,2005,26(1):35-39.
[2] 刘献君.院校研究论略[J].高等工程教育研究,2006,27(5):27-34.
[3] VOLKWEIN J F.IR: What Is It All About? New Directions for Institutional Research[M].San Francisco:Jossey Bass,1999:9-19.
[5] 刘献君,陈敏,张俊超.中国院校研究走向成熟的条件、标志及对策[J].高等教育研究,2020,41(9):32-39.
[6] 蔡三发,靳霄琪,刘雨萌.数据治理视域下院校研究的信息化创新路径——以 T 大学为例[J].现代教育管理,2023,(1):22-30.
[7] 雷洪德,黄敏.美国密歇根大学培养院校研究专业人员的典型经验[J].高等教育研究,2019,40(11):51-58.
(来源:《高等教育研究》2025年第2期)
